1602 LCD Display Keypad Shield
1602 16×2 Blue character-type liquid crystal display Keypad Shield is a popular accessory to Elevate Arduino projects, offering exceptional functionality and versatility.
$9.95
Out of stock
Want to be notified when this product is back in stock?
Description
Additional information
Applications
Support & Utility
Q & A
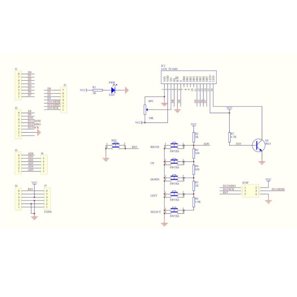
| The 1602 LCD Display Keypad Shield is a popular accessory for Arduino projects. It combines a 16×2 character LCD with a keypad of 5 buttons, typically UP, DOWN, LEFT, RIGHT, and SELECT. |
Specifications: |
|
Pinout / Jumpers: |
|
Package Includes: |
|
Check Out our Clearance and on-sale items.
Development Resources: Demo Codes, Schematics, Datasheets, EtcCAD: LCD Keypad Shield |
|
| Hackaday serves up Fresh Hacks Every Day from around the Internet. | |
| Instructables is a community for people who like to make things. Explore, share, and do your next project with us! | |
| Where the world builds software | |
![]() |
Raspberry Pi Foundation: What would you like to make today? |
Arduino’s mission is to enable anyone to enhance their lives through accessible electronics and digital technologies. |
|
| Wikipedia is a free online Encyclopedia created and edited by volunteers worldwide and hosted by the Wikimedia Foundation. | |
| Notes: |
|
| Weight | 0.060 kg |
|---|---|
| Dimensions | 8 × 6 × 2 cm |
Product Applications
Q & A
Ask a question
There are no questions yet
















