NE555+CD4017 Light Water Flowing Light LED
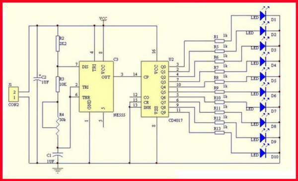
The NE555 timer generates adjustable pulses that drive the CD4017 decade counter, sequentially lighting up LEDs to produce a smooth flowing or chasing effect.
$5.95
94 in stock

This item: NE555+CD4017 Light Water Flowing Light LED
94 in stock
$5.95
$5.95
Description
Additional information
Applications
Support & Utility
Q & A
This NE555+CD4017 LED light for flowing water is commonly used in DIY decorations, electronic projects, and visual displays. It combines the NE555 timer IC as an astable oscillator and the CD4017 decade counter IC to sequence LEDs, producing a smooth, running light effect.
Working Principle
- NE555 Timer: Configured in astable mode to generate a square wave pulse. The frequency (speed of flowing effect) is adjustable via a potentiometer.
- CD4017 Decade Counter: Receives pulses from the NE555 and sequentially turns on its 10 outputs.
- LEDs: Connected to the outputs of CD4017, creating a running light pattern that looks like flowing water.
Specifications: |
Tools Needed to Complete this Kit
Note: No instructions have been supplied as the board has been marked with all the parts placement However, we have created a Helpful guide to assist with building this kit. |
Package Includes: |
|
Check out our Clearance and on-sale items.
Development Resources: Demo Codes, Schematics, Datasheets, Etc |
|
| Hackaday serves up fresh hacks every day from around the Internet. | |
| Instructables is a community for people who enjoy making things. Explore, share, and do your next project with us! | |
| Where the world builds software | |
![]() |
Raspberry Pi Foundation: What would you like to make today? |
Arduino’s mission is to enable anyone to enhance their lives through accessible electronics and digital technologies. |
|
| Wikipedia is a free online Encyclopedia created and edited by volunteers worldwide and hosted by the Wikimedia Foundation. | |
| Notes: |
|
| Weight | 0.010 kg |
|---|---|
| Dimensions | 7 × 3 × .5 cm |
Product Applications
Current Product Support
| SKU | Product | Type | Download/View |
|---|---|---|---|
| OKY3218 | NE555+CD4017 Light Water Flowing Light LED - CD4017 Chaser Flowing Water Red LED Kit guide | Datasheet | Download |
Q & A
Ask a question
There are no questions yet













