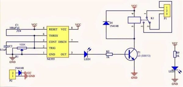
NE555 Adjustable Delay Timer Relay Module
The time delay is adjustable from 0 to 10 seconds. The in-built screw potentiometer is used to adjust the time delay.
$7.95
9 in stock

This item: NE555 Adjustable Delay Timer Relay Module
9 in stock
$7.95
$7.95
Description
Additional information
Applications
Support & Utility
Q & A
NE555 Adjustable Delay Timer Relay Module can be configured in different modes, but for a delay relay module, it’s often used in the monostable mode (one-shot pulse mode).
When triggered, the IC generates a single pulse in this mode, and external components determine the pulse duration.
Specifications: |
The delay time formula: T = 1.1 RC.For example: 100 uf capacitance resistance 100 k T = 1.1 * 100000 * 0.0001 = 11 seconds |
Package Includes: |
|
Check Out our Clearance and on-sale items.
Development Resources: Demo Codes, Schematics, Datasheets, Etc |
|
| Hackaday serves up Fresh Hacks Every Day from around the Internet. | |
| Instructables is a community for people who like to make things. Explore, share, and do your next project with us! | |
| Where the world builds software | |
![]() |
Learn Electronics quickly, efficiently and to the point! |
Arduino’s mission is to enable anyone to enhance their lives through accessible electronics and digital technologies. |
|
| Wikipedia is a free online Encyclopedia created and edited by volunteers worldwide and hosted by the Wikimedia Foundation. | |
| Notes: |
|
| Weight | 7.95 kg |
|---|---|
| Dimensions | 7 × 2.5 × 1.9 cm |
Product Applications
Q & A
Ask a question
There are no questions yet















